2286 浏览
再有13天就是国庆、中秋双节了。虽然因为两个节日叠加,假期少了,但至少可以连休8天假,高速还免费,小伙伴们终于能好好休个假了。
除了这些好消息外,还有一大波福利扑面而来。一起和工人君来看看吧!
中秋节、国庆节放假调休8天
根据国务院办公厅公布的放假安排,中秋节、国庆节期间,10月1日至8日放假调休,共8天。9月30日(星期六)上班。

8天,号称2017年最长假期,旅游、探亲、结婚、休息……任你挥霍啦!

高速公路免费8天
高速免费时间:10月1日零点-10月8日24点,7坐(含7坐)以下载客车辆,以及普通收费公路行驶的摩托车。
免收通行费时间以车辆驶离高速公路出口收费车道的时间为准。普通公路则以车辆通过收费站收费车道的时间为准。

换言之,收费期间上高速公路,免费期间下高速公路,不会被收费。反过来,免费期间上高速,收费期间下高速,就要收费。
一大波福利已经在路上
2014年7月3日全总下发《关于加强基层工会经费收支管理的通知》,其中规定,工会组织逢年过节可以向全体会员发放少量的节日慰问品。
此后,全总又在《关于<关于加强基层工会经费收支管理的通知>的补充通知》中进一步明确了职工福利标准:
“逢年过节”的年节是指国家规定的法定节日。
“节日慰问品”原则上为符合中国传统节日习惯的用品和职工群众必需的一些生活用品等。
“少量”的标准,由省级工会根据当地的实际情况来确定。
根据《全国年节及纪念日放假办法》,国庆节、中秋节无疑属于法定节日!
专家:反腐与保障职工正常福利不矛盾

北京大学廉政建设研究中心副主任庄德水强调,节日反腐与保障干部职工正常福利并不矛盾:执行八项规定限制的是铺张浪费和一些制度之外的隐形福利,对于制度之内的我们是予以保证的。并不是要削减这部分正当的利益。
工会组织使用工会经费,逢年过节可以向全体会员发放少量的节日慰问品。
双节,你能收获这些福利!

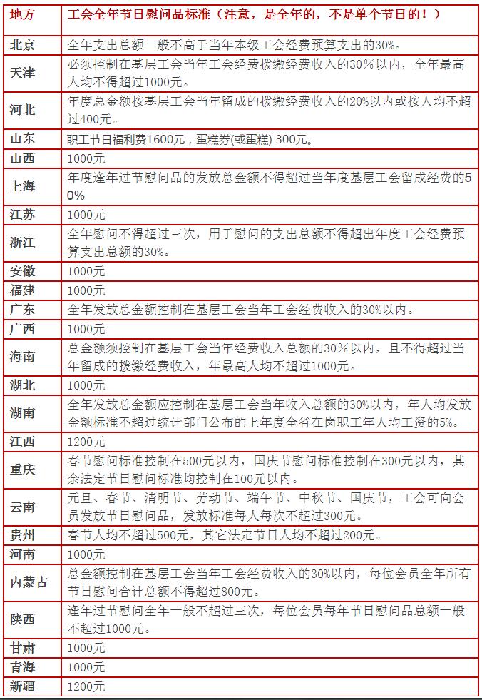
目前,各省级工会相继出台了具体量化标准,节日慰问品应为实物形式。
如《海南省总工会关于落实<中华全国总工会办公厅关于加强基层工会经费收支管理的通知>的若干意见》明确规定,“节日慰问品”原则上为符合中国传统节日习惯和职工群众必需的一些食品和生活用品(含简装粽子、月饼及普通年货)等。
1、大多数地方是规定了全年所有法定节日慰问品的总额标准,如新疆维吾尔自治区总工会规定每位工会会员的全年所有节日慰问品总额不超过1200元。
2、部分地方将每个假日的标准予以明确,如云南省总工会规定元旦、春节、清明节、劳动节、端午节、中秋节、国庆节,工会可向会员发放节日慰问品,发放标准每人每次不超过300元。
重庆市总工会则将标准规定的更加具体,春节慰问标准控制在500元以内,国庆节慰问标准控制在300元以内,其余法定节日慰问标准均控制在100元以内。
3、有些地方则确定了节日慰问品在年度工会经费预算支出中的具体比例,如浙江省总工会,规定全年慰问不得超过三次,节日慰问品总额不得超出年度工会经费预算支出总额的30%。

需要注意的是,各地标准也会根据实际情况进行必要的修订。
山东:职工节日福利费由1000元提高到1600元
2017年8月21日,山东省总工会发布《关于修订基层工会有关经费支出标准的通知》(简称通知),通知指出,基层工会组织在法定节日可以发放中国传统节日用品和职工群众必需的生活用品,每位会员每年总额不得超过1600元。
与过去相比,广大职工今年的福利待遇有所提升,职工节日福利费由1000元提高到1600元,每年蛋糕券(或蛋糕)从200元提高到300元。
这些“红线”不能碰!
根据中华全国总工会《关于加强基层工会经费收支管理的通知》,不准将工会经费用于服务职工群众和开展工会活动以外的开支:
不准用工会经费购买购物卡、代金券等,搞请客送礼等活动。
不准违反工会经费使用规定,滥发津贴、补贴、奖金。
不准用工会经费支付高消费性的娱乐健身活动。
不准单位行政利用工会账户,违规设立“小金库”。
不准将工会账户并入单位行政账户,使工会经费开支失去控制。
不准截留、挪用工会经费。
不准用工会经费参与非法集资活动,或为非法集资活动提供经济担保。
不准用工会经费报销与工会活动无关的费用。
加班费这样算
最后这一部分,工人君是为节日期间要加班的小伙伴准备的。先向即将加班的劳动者,提前道一声辛苦啦!
虽然国庆、中秋“双节合璧”,然而加班费和调休并不会因为双节重叠而翻倍!

10月1日至10月3日为国庆节法定节假日,按300%算加班工资。
10月4日是中秋法定节假日,按300%算加班工资。
10月5日、10月6日是调休,加班且无补假的,按200%算休息日加班工资。
10月7日、10月8日是周六、周日,加班且无补假的,按照200%算休息日加班工资。
值得一提的是,休息日加班后,是安排补休还是支付加班工资,决定权在企业,职工没有选择权。
